校历
教务系统
图书馆
联系我们
首页
学校概况
学校简介
校史沿革
学校荣誉
社会肯定
党建引领
主题教育
党建工作
商贸人商贸事
教育教学
食品商务专业部
财经事务专业部
传媒服务部
基础教学部
产教融合
校企合作
社会培训
服务行业
招生就业
招生信息
就业指导
常见问题
合作高职院校
走进学校
学生管理
德育教育
校园景观
首页
学校概况
学校简介
校史沿革
学校荣誉
社会肯定
党建引领
主题教育
党建工作
商贸人商贸事
教育教学
食品商务专业部
财经事务专业部
传媒服务部
基础教学部
产教融合
校企合作
社会培训
服务行业
招生就业
招生信息
就业指导
常见问题
合作高职院校
走进学校
学生管理
德育教育
校园景观
搜索
×
产教融合
社会培训
社会评价
校企合作
社会培训
服务行业
企业培训
社会评价
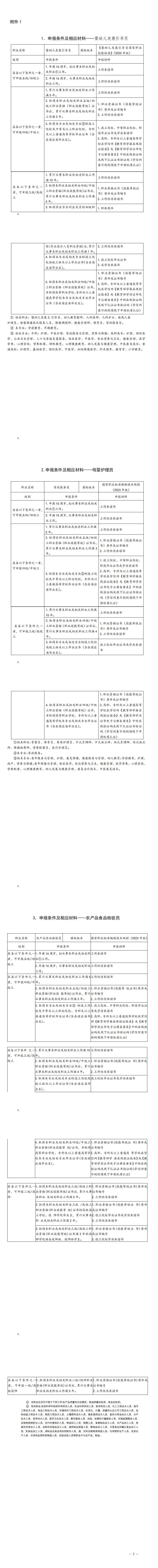
关于开展2026年北京市社会化职业技能等级认定有关工作的通知
发布时间:2026-01-19
上一篇
20260117商贸学校职业技能等级评价成绩公示
下一篇
20251224商贸学校职业技能等级评价成绩公示