校历
教务系统
图书馆
联系我们
首页
学校概况
学校简介
校史沿革
学校荣誉
社会肯定
党建引领
主题教育
党建工作
商贸人商贸事
教育教学
食品商务专业部
财经事务专业部
传媒服务部
基础教学部
产教融合
校企合作
社会培训
服务行业
招生就业
招生信息
就业指导
常见问题
合作高职院校
走进学校
学生管理
德育教育
校园景观
首页
学校概况
学校简介
校史沿革
学校荣誉
社会肯定
党建引领
主题教育
党建工作
商贸人商贸事
教育教学
食品商务专业部
财经事务专业部
传媒服务部
基础教学部
产教融合
校企合作
社会培训
服务行业
招生就业
招生信息
就业指导
常见问题
合作高职院校
走进学校
学生管理
德育教育
校园景观
搜索
×
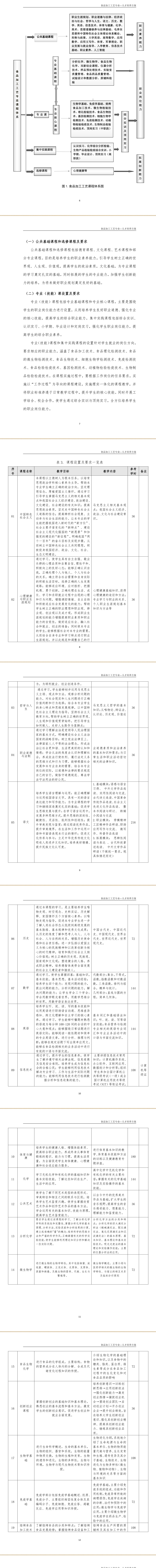
教育教学
食品商务专业部
人才培养方案
食品商务专业部
财经事务专业部
传媒服务部
基础教学部
系部简介
师资力量
教研成果
实训基地
人才培养方案
特高建设
食品加工工艺专业人才培养方案
发布时间:2022-07-06
上一篇
2020级产品质量监督检验专业(3+2)人才培养方案
下一篇
产品质量监督检验专业-人才培养方案