关于“双师型”教师认定名单的公示
发布时间:2020-07-22
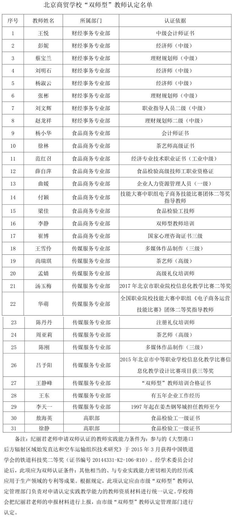
根据北京市教委《关于开展职业院校“双师型”教师认定工作的通知》有关要求,学校组织开展了“双师型”教师认定工作。经个人申报、“双师型”教师认定工作组审核、认定工作领导小组审定,拟认定王悦等31人为学校“双师型”教师,现将人员名单予以公示。公示期间,如对认定人员有异议,请以书面形式向学校“双师型”教师认定工作领导小组反映。为便于核实、反馈有关情况,书面材料应署真实姓名和联系电话,通过电子邮件送达学校“双师型”教师认定工作领导小组。我们将严格遵守工作纪律,履行保密义务。
公示时间:2020年7月21日至7月25日
电子邮箱:smxxbgs@126.com
附件:北京商贸学校“双师型”教师认定名单
北京商贸学校
2020年7月21日
![]() |



