招标公告
项目概况
特高建设-财经事务专业群建设项目专用仪器购置项目的潜在投标人应在中招联合招标采购平台:(http://www.365trade.com.cn)获取招标文件,并于2021年7月7日9:30(北京时间)前递交投标文件。
一、项目基本情况
项目编号:PXM2021_141203_000022-JH001-XM001
项目名称:特高建设-财经事务专业群建设项目专用仪器购置项目
预算金额:人民币129.39万元
最高限价:人民币129.39万元
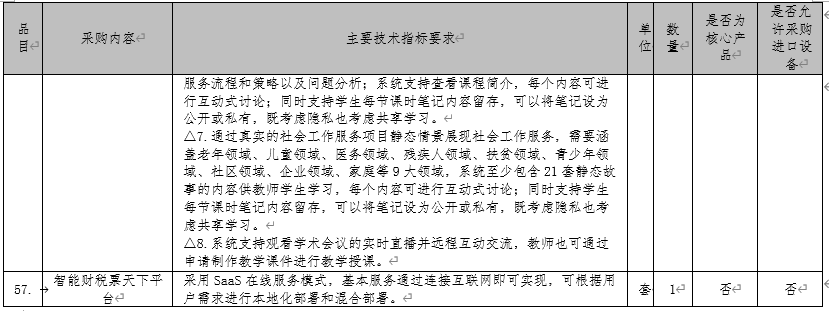
采购需求:项目概况一览表(附表)
合同履行期限(交货时间):合同签订后40个工作日内,具体时间另行通知。
本项目(是/否)接受联合体投标:否。
二、申请人的资格要求:
1.满足《中华人民共和国政府采购法》第二十二条规定;
2.落实政府采购政策需满足的资格要求:本项目为非专门面向中小企业。
3.本项目的特定资格要求:无。
4.本项目合格投标人的资格要求:
4.1在中华人民共和国境内注册,能够独立承担民事责任,有生产或供应能力的本国投标人,包括法人、非法人组织或者自然人。
4.2具备《中华人民共和国政府采购法》第二十二条关于投标人条件的规定,遵守国家、本项目采购人本级和上级财政部门政府采购的有关规定:
(1)具有独立承担民事责任的能力;
(2)具有良好的商业信誉和健全的财务会计制度;
(3)具有履行合同所必需的设备和专业技术能力;
(4)有依法缴纳税收和社会保障资金的良好记录;
(5)参加政府采购活动前三年内,在经营活动中没有重大违法记录;
(6)法律、行政法规规定的其他条件。
4.3 从中招国际招标有限公司正式获得了本项目的招标文件。
4.4 本项目不接受进口产品投标。
4.5 本项目为非专门面向中小企业的项目。
4.6投标人可参与一个或多个分包的投标,但本项目不允许转包、分包,不接受联合体投标。
4.7 凡在法律或财务上不能独立合法经营,或在法律或财务上不能独立于本项目采购人、采购代理机构的任何机构,不得参加投标。
4.8 单位负责人为同一人或者存在直接控股、管理关系的不同投标人,其投标将作为无效投标被否决。
4.9 为本项目提供整体设计、规范编制或者项目管理、监理、检测等服务的投标人,其投标将作为无效投标被否决。
4.10 投标人不得为“信用中国”网站(www.creditchina.gov.cn)中列入失信被执行人和重大税收违法案件当事人名单的投标人,不得为中国政府采购网(www.ccgp.gov.cn)政府采购严重违法失信行为记录名单中被财政部门禁止参加政府采购活动的投标人(处罚决定规定的时间和地域范围内)。
三、获取招标文件
时间:2021年6月16日至2021年6月23日,每天上午09:00至11:30,下午13:30至16:30(北京时间,法定节假日除外)。
地点:线上购标,具体操作流程详见附件《特别告知》。
方式:线上购标,具体操作流程详见附件《特别告知》。
售价:每包人民币350元(如需邮购,请另加邮资人民币50元)。招标文件售后不退。
四、提交投标文件截止时间、开标时间和地点
2021年7月7日9:30(北京时间)。
地点:中招国际招标有限公司会议室(具体会议室详见中招公司6层大屏幕)。
五、公告期限
自本公告发布之日起5个工作日。
六、其他补充事宜
1.投标时间、投标截止时间、投标地点:
投标时间:2021年7月7日09:00-09:30
投标截止时间:2021年7月7日09:30,逾期送达或未按招标文件要求密封的投标文件恕不接收。
投标地点:中招国际招标有限公司会议室(具体会议室详见中招公司6层大屏幕)。
2. 本项目的招标公告在中国政府采购网(www.ccgp.gov.cn)和北京市政府采购网(www.ccgp-beijing.gov.cn)上发布。
3.采购项目需要落实的政府采购政策:政府强制采购的节能产品、环境标志产品、政府采购促进中小企业发展、政府采购项目支持监狱企业发展、政府采购促进残疾人就业、政府采购信用担保等相关政策详见招标文件。
4.招标文件编号:TC210F050。
七、对本次招标提出询问,请按以下方式联系
1.采购人信息
名 称:北京商贸学校
地址:北京市大兴区南苑西红门路14号
联系方式:(010)60222670
2.采购代理机构信息
名 称:中招国际招标有限公司
地 址:北京市海淀区学院南路62号中关村资本大厦601A室
联系方式:(010)62108186、62108246
3.项目联系方式
项目联系人:钱卉卉、李振、刘雨婷、郭睿、韩颖
电 话:(010)62108186、62108246
八、附件
8.1《特别告知》
8.2《招标公告原文》
附表:




备注:
(1)交货期:合同签订后40个工作日内,具体时间另行通知。
(2)交货地点:采购人指定地点。
(3)交货方式:现场交货。
特别告知
各潜在投标人:
本项目接受网上发售、下载电子版招标(采购)文件/资格审查文件(下简称“标书”),现将有关注意事项特别告知如下:
(一)网上注册:凡有意在线获取电子版标书的潜在投标人,请务必在本项目电子版标书发售截止时间前,登录中招联合招标采购平台(http://www.365trade.com.cn;以下简称“交易平台”)进行免费注册。潜在投标人参与不同项目的经办人可注册多个不同账户。交易平台会对投标人注册信息与其提供证件信息进行一致性审核。
(二)标书下载:经办人凭注册时的用户名、密码验证身份登录、上传《招标(采购)公告》要求的报名资料(如有)、购买并下载电子标书。逾期将无法购买标书。
(三)电子版标书不缴纳其他的服务费用。
(四)潜在投标人成功下载电子版标书后,标书款发票、纸质标书可与中招国际招标有限公司本项目联系人确定领取方式。
(五)其它事项
如遇平台操作问题,可拨打交易平台统一服务热线:010-86397110,热线服务时间为工作日上午09:00-12:00下午13:00-17:30。


